Un organigramme incohérent, surdimensionné et coûteux des services municipaux à Aulnay-sous-Bois ?
Le 24 juillet dernier, nous avons demandé au Maire de nous transmettre l’organigramme de la ville comprenant la Direction Générale, les Directeurs, Chefs de Service et Chargés de Mission.
Le Maire n’ayant pas daigné donner suite à notre demande, nous avons saisi à nouveau la Commission d’Accès aux Documents Administratifs (CADA) pour obtenir les informations.
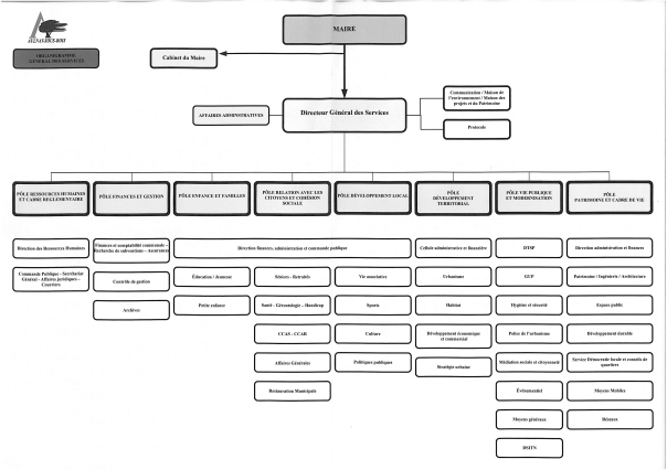
Ainsi le samedi 28 octobre nous avons reçu un organigramme incomplet et partiel structuré autour de 8 pôles et 36 directions qui appelle plusieurs remarques et interrogations :
- La Direction Générale des services comprend 9 postes : 7 Directeurs Généraux Adjoints (DGA) + 1 Directeur Général Adjoint des Services Techniques (DGAST) + 1 Directeur Général des Services (DGS) qui chapeaute l’ensemble de la direction générale.
C’est énorme en masse salariale ! Dans des villes de plus de 80 000 habitants telles que les villes Montreuil, Aubervilliers ou Saint-Denis, il y a en général 4 DGA , 1 DGST et 1 DGS.
Nous avons demandé au Maire de nous communiquer ce que coûte en masse salariale l’ensemble de sa direction générale, conformément à la loi sur la transformation publique du 6 août 2019.
- Un service « affaires administratives » est rattaché au Directeur Général des Services (DGS). Comment est-il composé (profils de poste, missions) ? Est-ce un secrétariat classique ou un cabinet parallèle ? Un service qui double l’administration ? Bref à quoi sert-il ?
- Le pôle finances n’est plus attaché au pôle ressources. Pourquoi les séparer et créer un second poste ?
- Grande confusion entre 3 pôles et la direction finances, administration, commande publique.
- Le pôle enfance et familles est réduit à deux directions. Pourquoi un pôle aussi petit ?
- Quelles sont les missions de la direction (ou service) « politiques publiques » ?
- Le pôle « vie publique et modernisation » recouvre largement les missions des pôles « développement territorial » et « développement local ». Quelle est la distinction entre les deux ?
- La DGST (services techniques) semble éclatée entre plusieurs directions. Pourquoi ?
Pour résumer, l’organigramme montre un découpage inutile et coûteux des services avec des emplois
« doublons », une division des tâches poussée à l’extrême, des responsabilités diluées dans les différents pôles et par conséquent fragilisées.
Comment garantir avec cette organisation alambiquée, la cohérence et la transversalité entre les directions ?
Un organigramme surdimensionné assure-t-il un meilleur service à la population ?
La tâche doit être rude et complexe car des cadres partent et la ville n’arrive plus à recruter des responsables à des postes clés (plus de directeur des finances ni à la commande publique ni aux mobilités-transports).
Par ailleurs comment peut-on décemment avoir 9 membres dans la direction générale avec des salaires exorbitants, alors que dans certains services, des agents sont surchargés de travail et en souffrance par manque de moyens humains ?
Source : Oussouf SIBY Président de groupe, Sarah KASSOURI, Guy CHALLIER, Jean-Marie TOUZIN
Publié le 14 novembre 2023, dans Budget, Politique, et tagué Aulnay-sous-Bois, Direction Générale. Bookmarquez ce permalien. Poster un commentaire.

Poster un commentaire
Comments 0